WGBS项目文章 | CDD:幽门螺杆菌通过HNF4A高甲基化沉默驱动胃癌发生的分子图谱
文章简介
2025年10月6日,《Cell Death & Disease》在线发表了题为“Hypermethylation-mediated HNF4A silencing by Helicobacter pylori infection drives gastric cancer by disrupting epithelial cell polarity and activating EMT signaling”的研究成果。该研究由湖北医药学院附属太和医院钦闪闪教授和冷卫东教授团队联合完成。文章通过整合临床大队列分析、scRNA-seq、WGBS(由表观生物提供)以及体内外功能验证,系统阐明了Hp.感染通过诱导HNF4A启动子高甲基化,导致上皮极性崩溃与TGFβ/EMT信号解除抑制的致癌全链条。
研究背景
胃癌(GC)作为全球高致死性肿瘤,其发生发展受多种环境与遗传因素交织影响。幽门螺杆菌(Hp.)感染虽已被公认为胃癌的核心诱因,但关于“慢性炎症如何演变为表观遗传记忆,并最终跨越组织极性屏障诱导恶性转化”的深层机制,医学界仍缺乏系统解析。尤其是Hp.如何精准操控特定抑癌基因的甲基化状态,进而激活上皮-间质转化(EMT)的分子路径,仍是亟待攻克的科学难题。
研究思路
关键研究结果
HNF4A表达缺失预示胃癌侵袭性表型与不良预后
研究团队首先通过多中心临床样本深度剖析了HNF4A的表达全景。免疫组化结果显示,HNF4A蛋白在胃癌中呈现断崖式下跌,且这种沉默状态在弥漫型胃癌及晚期病理分期中尤为显著。生存曲线进一步证实,HNF4A低表达是患者总生存期缩短的独立预后指标。而且在Cristescu分子分型中,HNF4A缺失精准锁定了具有强侵袭性的EMT亚型,为其作为关键调控因子提供了临床基石。
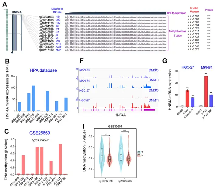
启动子DNA高甲基化介导HNF4A的表观遗传沉默
为追溯HNF4A下调的根源,研究聚焦于表观遗传重塑。生物信息学与甲基化图谱分析定位了HNF4A启动子区域的关键CpG位点。实验发现,HNF4A的缺失与启动子高甲基化完美共分离,而使用去甲基化药物(5-Aza)可有效逆转这一沉默状态。这一发现揭示了HNF4A并非死于基因突变,而是处于一种可干预的表观遗传抑制状态。
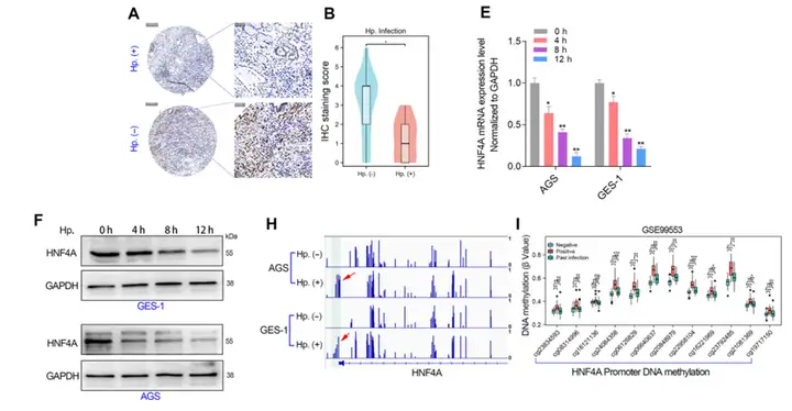
幽门螺杆菌感染通过诱导启动子高甲基化抑制HNF4A表达
研究揭示了Hp.感染作为始动因素的作用机制。临床数据与感染模型一致显示,Hp.阳性患者的HNF4A甲基化水平显著升高。通过WGBS全基因组分析(由表观生物提供),研究团队捕获了Hp.感染诱导HNF4A启动子区域发生异常甲基化修饰的直接证据。这一结果建立了“Hp.感染-表观遗传印记-基因沉默”的直接因果链条,将慢性感染环境与细胞命运转变紧密联系。
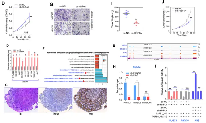
HNF4A通过维持上皮细胞极性和转录抑制TGFB1发挥肿瘤抑制功能
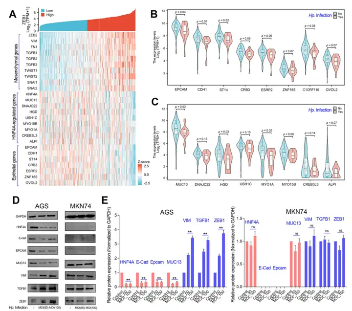
利用scRNA-seq与功能获得/缺失实验,研究团队定义了HNF4A作为上皮保护因子的角色。一方面能起到极性维持的作用,HNF4A通过转录激活MUC13、EPS8L3等靶基因,构建微绒毛与顶端结构,维持胃上皮的稳态极性。另一方面还能够信号阻断,HNF4A能直接结合并抑制TGFB1启动子。一旦HNF4A被沉默,对TGFβ信号的制动作用消失,直接诱发胃上皮向间质转化(EMT)的恶性程序。
HNF4A是Hp.激活致癌信号的必要关口
通过精心设计的功能回补实验,研究团队证实了HNF4A在Hp.一致病路径中的核心地位。在HNF4A稳定表达的细胞中,Hp.无法成功诱导EMT激活。这表明HNF4A的沉默不仅是伴随现象,更是Hp.驱动胃癌发生的必要前提。
文章小结
研究提出了"Hp.感染-表观遗传沉默-上皮极性破坏-EMT激活"的胃癌发生分子模型。在正常胃上皮中,HNF4A通过转录激活MUC13、EPS8L3、MYO1A等靶基因维持上皮细胞极性,同时直接结合TGFB1启动子抑制其转录,阻断TGFβ/EMT信号通路。Hp.感染诱导HNF4A启动子CpG位点高甲基化导致其表达沉默,引发级联效应:下游极性维持基因表达丧失致上皮结构紊乱,TGFB1转录抑制解除激活EMT信号,最终驱动胃上皮细胞向间质表型转化并促进胃癌发生。该研究系统阐明Hp.致癌的表观遗传学机制,揭示HNF4A启动子高甲基化是连接慢性感染与肿瘤发生的关键事件,为胃癌早期预警提供了潜在表观遗传标志物。研究提示DNA甲基转移酶抑制剂可能通过重新激活HNF4A发挥抗癌作用,同时HNF4A表达状态可指导Hp.根除治疗时机选择及识别高侵袭性EMT亚型胃癌。
作者介绍
湖北医药学院钦闪闪教授、冷卫东教授为上述论文通讯作者;李丹丹教授、周增博士为论文共同第一作者
- - - 推荐阅读 - - -

Cell Rep Med | DDX5超级增强子驱动鼻咽癌血管生成拟态形成:揭示抗血管生成治疗耐药新机制
表观生物为此提供GRO-seq、ATAC-seq、HiChIP服务
2026-02-28

项目文章 | Cell:徐医大首篇,吕凌教授团队发现肿瘤产生的氨通过调节性T细胞代谢导致免疫抑制和治疗耐药
表观生物为此提供Ribo-seq、RNA-seq服务
2026-02-06

超级增强子项目 | SE驱动的lncRNA UNC5B-AS1通过调控乳酸化抑制肺动脉平滑肌细胞炎症表型转换
研究揭示了受超增强子调控的IncRNA UNC5B-AS1在缺氧时表达下调,通过减弱线粒体功能并增强糖酵解介导的组蛋白乳酸化,驱动肺动脉平滑肌细胞向炎症表型转换,而补充该RNA片段可有效缓解肺动脉高压进程
2026-01-29






