m7G项目文章 | IF 20.6 中大附一团队揭示METTL1介导m7G修饰通过CTSB促进类风湿关节炎滑膜侵袭的分子机制
类风湿性关节炎(RA)是一种慢性自身免疫性疾病,其特征是持续的滑膜炎症和关节破坏,主要由激活的纤维样滑膜细胞(FLS)驱动,这些细胞表现出对凋亡的抵抗、增生以及侵袭性行为,如迁移和侵袭。尽管疾病修饰抗风湿药物和生物制剂等治疗取得了进展,但许多患者对当前治疗的反应有限,这突显了对FLS激活分子机制理解的不足以及针对这些顽固细胞的靶向疗法的需求。表观遗传学领域的最新进展表明,RNA修饰参与RA发病机制,包括通过ALKBH5和FTO等酶介导的m6A改变,促进FLS炎症和侵袭性。METTL1与WDR4形成复合物,是m7G修饰的主要writer,传统上在tRNA和rRNA中研究,用于癌症和自身免疫疾病的作用。新兴证据表明,METTL1也调控mRNA内部m7G,影响如癌症转移和神经干细胞中的翻译,但其在如RA等自身免疫疾病中调控FLS功能的作用仍未探索。


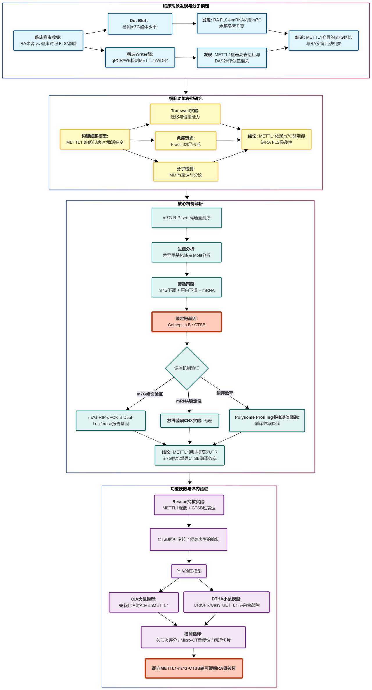
研究思路/技术路线

主要研究结果
1.METTL1与内部m7G修饰在RA中异常升高

作者首先通过m7G dot blot分析,发现RA患者FLS中mRNA内部m7G修饰水平显著上调。进一步检测发现METTL1在RA FLS中mRNA和蛋白水平均上调。

且滑膜组织中的METTL1表达与DAS28-ESR(疾病活动度评分)呈正相关。体外实验证实,炎症因子TNF-α和IL-1β可时间依赖性地促进METTL1表达。

多重免疫荧光结果显示METTL1在滑膜衬层PDPN⁺THY1⁻和下衬层PDPN⁺THY1⁺ FLS中均有表达(H),而siRNA介导的METTL1敲低显著降低m7G修饰水平(I),提示METTL1是RA中m7G修饰的关键调控因子。
2. METTL1依赖酶活性促进FLS细胞骨架重排与侵袭

研究使用基因敲低策略,通过siRNA(A)和shRNA(B)证实METTL1缺失显著抑制RA FLS的迁移和侵袭能力。慢病毒介导的METTL1过表达增强这些表型,但催化失活的METTL1突变体无此效果(C),证明其功能依赖于甲基转移酶活性。

IF结果显示METTL1敲低减少细胞伪足形成(F-actin/vinculin标记)(D)。机制上,METTL1调控MMP9(基质金属蛋白酶)的表达和分泌(E、F),但不影响细胞增殖、凋亡及炎症因子产生,表明METTL1特异性调控RA FLS的侵袭性表型而非一般炎症反应。
3. CTSB为METTL1介导m7G修饰的关键靶点

通过m7G的meRIP-seq测序(由表观生物提供),研究系统分析了对照组和METTL1敲低组RA FLS的全转录组m7G修饰图谱。测序数据显示m7G修饰富集于"GA"特征序列,主要分布于mRNA的3'UTR和CDS。

差异甲基化分析鉴定出41个m7G修饰改变的基因,其中CTSB在METTL1敲低后m7G修饰水平显著降低。

WB证实METTL1敲低降低CTSB蛋白表达,但不影响其mRNA水平和蛋白稳定性。m7G-RIP-qPCR进一步验证CTSB mRNA的m7G修饰减少。

通过Polysome profiling(多核糖体图谱)证实METTL1敲低特异性降低CTSB mRNA的翻译效率,而双荧光素酶报告基因实验则证实METTL1通过调控CTSB mRNA 5'UTR区域特定m7G位点(chr8:11868073)的修饰发挥这一作用(图3I)。
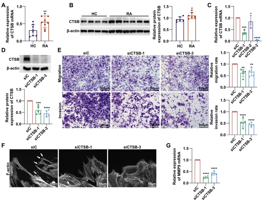
4. CTSB介导METTL1调控的RA FLS侵袭性
研究发现CTSB在RA FLS中高表达(A、B),且受炎症因子诱导。两种不同序列的siRNA有效敲低CTSB表达(C、D),显著抑制RA FLS迁移、侵袭能力(E)和伪足形成(F),同时降低MMP9表达(G)。

Rescue assay结果表明,在METTL1敲低背景下过表达CTSB可有效逆转细胞侵袭能力的下降,证实CTSB是METTL1下游功能效应分子。这些结果揭示了METTL1-m7G-CTSB轴在调控RA滑膜病理侵袭性中的核心作用。
5. 靶向抑制METTL1改善关节炎动物模型病理表型

最后,研究采用两种互补策略评估METTL1的治疗潜力。首先,在CIA大鼠模型中通过关节腔注射METTL1-shRNA腺病毒(Adv-shMETTL1)进行局部干预,结果显示治疗组关节肿胀、踝关节周径和关节炎评分显著降低,Micro-CT分析证实骨侵蚀减轻,组织病理学评估显示滑膜炎症、骨侵蚀和软骨降解明显改善,同时滑膜中METTL1和CTSB表达同步下调。其次,在DTHA(延迟型超敏性关节炎)小鼠模型中,研究利用CRISPR/Cas9技术构建METTL1杂合敲除(METTL1⁺/⁻)小鼠,发现METTL1基因剂量减少同样能显著减轻关节炎严重程度。这些体内证据为靶向METTL1治疗RA提供了转化医学依据。
总结
综上,该发现不仅拓展了我们对RA表观转录组调控网络的认识,更为靶向滑膜侵袭这一难治性病理过程提供了新策略。研究通过关节腔局部给药和基因杂合敲除两种互补策略在体内验证了METTL1抑制的治疗价值,为开发关节特异性疗法提供了实验依据。尽管如此,m7G修饰的"reader"蛋白识别机制、METTL1在不同滑膜细胞亚群中的异质性作用,以及靶向递送系统的优化仍是未来研究的关键方向。鉴于METTL1在多种疾病中的调控作用,该研究也为其他以成纤维细胞异常活化为特征的纤维化疾病和骨关节疾病提供了新的研究思路与干预靶点。
作者信息
附属第一医院风湿免疫科许韩师教授为最后通讯作者,风湿免疫科肖游君副教授与南方医科大学珠江医院接力刚教授为共同通讯作者,风湿免疫科陈思民博士、孙恺博士和彭晨曦硕士为共同第一作者。
- - - 推荐阅读 - - -

MeRIP-seq项目文章 | FTO驱动狼疮致病B细胞形成(IF 14.6)、胰腺癌疼痛抑郁共病表观新机制(IF 15.0)
我们精选两篇近期客户发表的高分文章,分别是从METTL14和FTO切入的,下面就看下这两篇文章都做了什么,发现什么:
2025-12-11

客户成果刊登Nature | 北大伊成器/陈鹏团队合作开发全新RNA密码子扩展策略
2025-08-08

客户文章 | CDD:NAT10通过ac4C修饰ETS2 mRNA驱动巨噬细胞炎症及心脏损伤新机制
NAT10(N-乙酰转移酶10)是目前已知的唯一真核生物ac4C writer(写入酶),它可以催化mRNA的ac4C修饰从而提高mRNA的稳定性和翻译效率 。然而,NAT10在巨噬细胞炎症激活中的具体功能,以及其如何通过ac4C修饰调控脓毒症引起的心脏损伤,仍有待深入探索。
2025-11-26