客户文章 | Cancer Res(IF 16.6):SETD8通过调控线粒体稳态维持t(8;21)急性髓系白血病干细胞功能
AML(急性髓系白血病)是一种高度异质性的恶性克隆性疾病,其中t(8;21)染色体易位是最常见的细胞遗传学异常,约占AML患者的10%-15%。尽管t(8;21) AML患者对标准化疗的初始缓解率较高,但复发和耐药仍是主要临床挑战,长期生存率仍不理想。复发的根源在于LSC(白血病干细胞)的存在,这些细胞具有静止、自续能力和对化疗的固有耐受性。
表观遗传修饰介导的染色质可及性重塑是LSC维持干性特征的关键机制。多项研究表明,SWI/SNF染色质重塑复合物、KDM家族去甲基化酶以及多种KMT(组蛋白赖氨酸甲基转移酶)通过调控增强子/启动子区域的染色质开放状态,驱动LSC核心基因表达程序。SETD8(KMT5A)是唯一已知的催化H4K20me1的甲基转移酶,在多种实体瘤干细胞中已被证实对维持干性和染色质开放至关重要。然而,SETD8在AML尤其是t(8;21)亚型LSC中的功能尚未明确。
此外,近年来研究发现AML LSC相较于正常造血干细胞更依赖线粒体氧化磷酸化(OXPHOS)而非糖酵解来满足能量需求,线粒体稳态失调可选择性损伤LSC功能。但组蛋白甲基化修饰与线粒体功能之间的直接调控联系仍少有报道。SETD8是否通过表观遗传机制调控线粒体稳态,从而维持t(8;21)AML LSC的干性?

2025年11月,深圳大学总医院于力教授/周景峰教授团队在《Cancer Research》发表题为“Loss of SETD8 Impairs Mitochondrial Homeostasis to Suppress Leukemia Stem Cell Function in t(8;21) Acute Myeloid Leukemia”的研究论文。该研究发现组蛋白赖氨酸甲基转移酶SETD8在t(8;21) AML LSC干性维持中不可或缺。遗传敲除或药物抑制SETD8均显著损伤小鼠模型及原代患者来源LSC的存活与自续能力。机制上,SETD8通过在RHOT1基因增强子区域增加染色质可及性,促进RHOT1表达,从而重编程线粒体稳态。该研究揭示了组蛋白赖氨酸甲基化与线粒体功能的新联系,并提示SETD8为t(8;21) AML潜在可药靶点。
研究路线

实验设计

关键研究结果
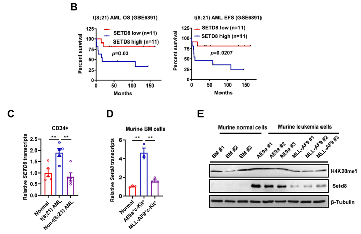
1.SETD8 在 t(8;21) AML 中呈特异性高表达且提示预后不良
研究团队通过分析公共数据库(GSE6891)及临床样本,系统验证了SETD8 在 t(8;21) AML 中的特异性表达模式。结果显示,SETD8 不仅在白血病细胞群体中普遍高表达,更在富含白血病干细胞的 CD34+ 亚群中显著上调。生存分析表明,SETD8 高表达与 t(8;21) AML 患者的OS(总生存期)和EFS(无事件生存期)缩短显著相关,而这种相关性在非 t(8;21) AML 亚型中未被观察到。此外,在 AE9a 诱导的小鼠模型中,LSC 内SETD8的 mRNA 和蛋白水平亦显著富集,提示其在该亚型 LSC 的维持中具有关键作用。

图1. B)Kaplan-Meier 生存曲线显示,在 t(8;21) AML 患者队列中,SETD8 高表达组的 OS 和 EFS 均显著低于低表达组(P < 0.05),但在非 t(8;21) 亚型或整体AML 队列中未见此相关性;C)统计图显示,t(8;21) AML 患者原代 CD34+ 细胞中的 SETD8 mRNA 水平显著高于健康供者及非 t(8;21) AML 患者,差异具有统计学意义
2.SETD8是维持AML1-ETO9a驱动的小鼠t(8;21)AML进展的关键因子
利用 SETD8 条件性敲除小鼠与AE9a 逆转录病毒诱导模型,研究证实 SETD8 的遗传学缺失能显著抑制白血病进程。敲除组小鼠生存期显著延长,伴随外周血白细胞计数下降及脾肿大减轻;流式分析显示骨髓和脾脏中的白血病细胞负荷及LSC 比例大幅降低。LDA(极限稀释移植)实验进一步证实,SETD8 缺失导致 LSC 的功能频率急剧下降(约16倍),且二级移植和竞争性移植实验表明 LSC 的长期自我更新能力受到不可逆的损伤。而且,该表型在 MLL-AF9 驱动的模型中未出现,证实了其亚型特异性。

图2. E)Kaplan-Meier生存曲线显示,Setd8敲除组小鼠中位生存期从对照组的约130天显著延长至181天(P<0.001),表明Setd8缺失有效延缓白血病进展;G-H)流式细胞术代表图及定量统计显示,骨髓和脾脏中AE9a+白血病细胞、Lin- AE9a+ c-Kit+祖细胞以及AE9a+ Mac-1-未成熟细胞比例在敲除组均显著降低(P<0.01);K)极限稀释移植(LDA)分析表格和曲线显示,Setd8缺失将LSC功能频率从对照组的1/1,845大幅降低至1/30,678,伴随95%置信区间分离,证实LSC自续能力严重受损。
3.SETD8 缺失选择性抑制 t(8;21) AML 细胞的增殖与克隆形成
在t(8;21)AML细胞系(Kasumi-1、SKNO-1)中,利用CRISPR/Cas9敲除SETD8导致下游组蛋白标记H4K20me1几乎完全丢失,细胞增殖速率显著减缓,克隆形成能力基本丧失。相比之下,非t(8;21)AML细胞系对SETD8缺失不敏感,表明SETD8对t(8;21)亚型具有高度选择性的依赖性。

图3. A)Western blot显示,在sgSETD8转导的Kasumi-1和SKNO-1细胞中,SETD8蛋白及下游H4K20me1标记几乎完全消失,而对照sgCtrl组保持高水平表达;B)细胞计数生长曲线显示,SETD8敲除后Kasumi-1和SKNO-1细胞增殖速率从第4天起显著低于对照组,最终活细胞数减少约70%-80%(P<0.001);C)甲基纤维素克隆形成实验照片及统计显示,SETD8敲除组克隆数目和大小均显著减少,克隆形成率下降至对照组的20%以下。
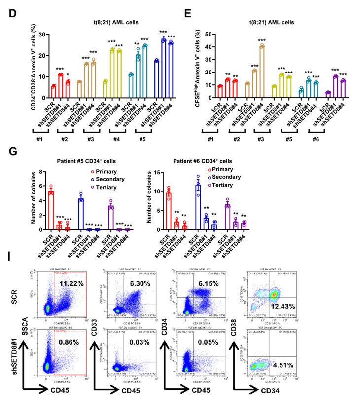
4.SETD8 对患者原代 CD34+ 细胞的存活与自我更新至关重要
在t(8;21)AML患者原代CD34+细胞中,shRNA介导的SETD8敲低显著诱导了细胞凋亡,且该效应在富含LSC的CD34+CD38-亚群及处于静止期(G0期)的细胞中尤为显著。功能实验显示,SETD8敲低不仅抑制了细胞增殖,更完全阻断了连续再铺板能力。PDX模型进一步证实,SETD8 敲低极显著降低了人源白血病细胞在受体小鼠体内的植入负荷,而对正常脐带血CD34+细胞的克隆形成无明显毒性,提示了良好的治疗窗口。

图4. D-E)Annexin V/7-AAD流式代表图及统计显示,SETD8敲低后CD34+CD38- LSC亚群及静止期(Pyronin Y低)CD34+细胞凋亡率显著升高,较对照增加2-4倍;G)连续三代甲基纤维素再铺板实验显示,SETD8敲低组从第二代起克隆数持续锐减,至第三代几乎无克隆形成,反映自续能力完全丧失;I)PDX模型流式统计显示,SETD8敲低组受者小鼠骨髓和脾脏中人源hCD45+ hCD34+ hCD38- LSC比例显著低于对照组(P<0.01)。
5.小分子抑制剂UNC0379可靶向清除t(8;21)AML LSC并延长生存期
SETD8选择性小分子抑制剂UNC0379在体外呈剂量依赖性地诱导原代 t(8;21)AML CD34+细胞凋亡,并有效抑制其连续克隆形成能力。在 AE9a小鼠模型中,UNC0379 单药治疗显著延长了荷瘤小鼠生存期,缓解了脾肿大症状。极限稀释移植分析证实,药物处理大幅降低了功能性LSC的频率。此外,治疗组小鼠体重及正常造血指标未见明显异常,体现了该抑制剂良好的体内安全性。

图5. A-B)流式图及统计显示,UNC0379处理后患者CD34+CD38-及静止期细胞凋亡比例显著升高,呈浓度依赖性(1-5 μM);D)连续再铺板实验显示,UNC0379处理组克隆形成能力从第一代起持续受抑,至第三代克隆数减少90%以上;F)Kaplan-Meier曲线显示,UNC0379治疗组小鼠中位生存期显著延长(P<0.001),伴随脾肿大减轻;K)极限稀释移植分析显示,UNC0379治疗将LSC频率从对照的1/2,876降低至1/30,390,差异显著。
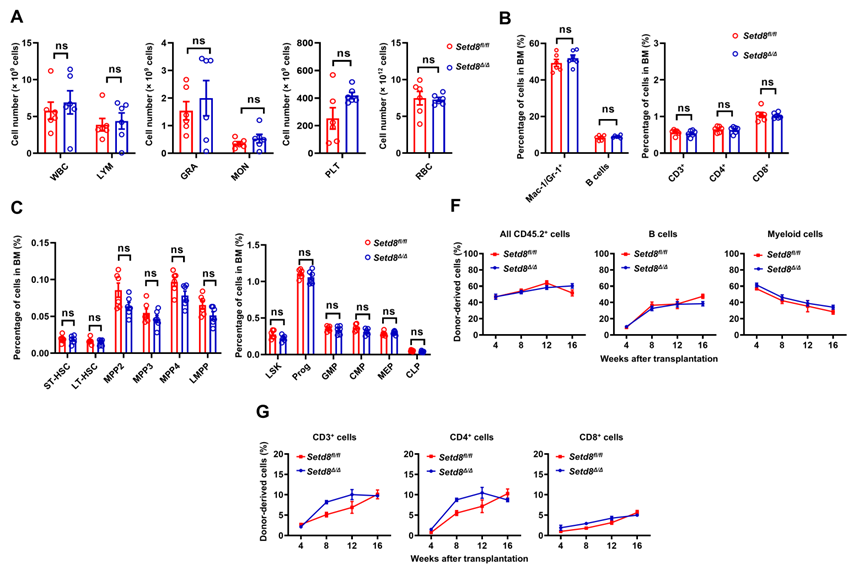
6.SETD8缺失对小鼠正常造血稳态影响微弱
SETD8条件敲除对稳态小鼠外周血常规参数、骨髓谱系分布及多种造血干/祖细胞(HSPC)比例影响轻微,仅少数祖细胞总数略有下降。体外克隆形成能力和体内长期竞争移植重建实验显示,敲除组髓系、淋系和红系重建造血基本正常,证实SETD8抑制对正常造血的毒性有限,具有较好的治疗窗口。

图6. A:外周血常规检测显示,SETD8敲除小鼠白细胞、红细胞、血小板计数及血红蛋白水平与野生型对照无显著差异。C:流式分析显示,骨髓中LT-HSC、ST-HSC、MPP等多能祖细胞比例在敲除组保持正常,仅部分committed祖细胞轻度减少。F-G:长期竞争移植(16周后)流式统计显示,SETD8敲除供者来源的髓系(Mac-1+)、B系(B220+)和T系(CD3+)细胞比例与对照相当,重建能力保留。
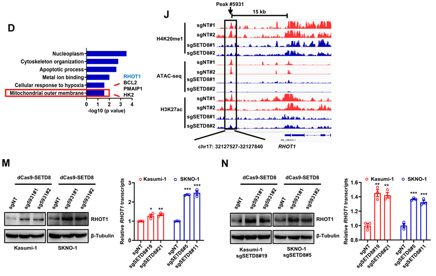
7.SETD8 通过重塑增强子染色质开放性调控线粒体关键基因RHOT1
通过RNA-seq、ATAC-seq和CUT&Tag(H4K20me1、H3K27ac)多组学整合(ATAC-seq、CUT&Tag由表观生物提供),研究筛选出SETD8直接调控的168个基因,其中线粒体外膜相关通路显著富集,锁定RHOT1为关键下游靶点。SETD8缺失导致RHOT1上游-15 kb增强子区域H4K20me1、H3K27ac及染色质开放度同步下降;使用CRISPRa/CRISPRi及dCas9-SETD8融合蛋白功能验证证实,该增强子对RHOT1转录激活至关重要。

图7. D)GO富集气泡图显示,SETD8调控的下游基因显著富集于线粒体外膜(mitochondrial outer membrane)通路,调整P值极显著;J)ATAC-seq和CUT&Tag轨迹图显示,SETD8敲除后RHOT1上游增强子#5931区域的染色质可及性、H4K20me1和H3K27ac峰值信号均显著减弱;M-N)Western blot和qRT-PCR显示,dCas9-SETD8融合蛋白靶向该增强子可显著恢复或上调RHOT1蛋白及mRNA表达水平,CRISPRi则相反。
8.RHOT1缺失诱发线粒体稳态失衡并阻滞t(8;21)AML进展
RHOT1 shRNA敲低在AE9a小鼠模型中显著延长生存、减少白血病负荷,体外诱导细胞凋亡并抑制克隆形成。机制上,RHOT1缺失导致线粒体异常积累、活性氧(ROS)超氧化物产生增多、膜电位去极化以及ATP水平下降,提示线粒体稳态严重失调。

图8. D)Kaplan-Meier曲线显示,RHOT1敲低组小鼠生存期显著延长,外周血和器官白血病浸润减少;J)MitoTracker与Hoechst共染共聚焦图像及定量显示,RHOT1敲低后线粒体/核荧光强度比显著升高,表明线粒体异常积累;K-M)MitoSOX和TMRE流式显示,RHOT1敲低导致线粒体超氧化物产生比例及膜电位去极化细胞比例显著增加;N)ATP发光测定显示,RHOT1敲低细胞内ATP水平较对照下降约50%,反映氧化磷酸化受损。
9.强制表达RHOT1可逆转SETD8缺失诱导的线粒体功能障碍与表型
在SETD8敲除或抑制背景下,强制过表达RHOT1可完全或部分救援细胞增殖抑制、克隆形成能力丧失以及线粒体功能异常,包括降低超氧化物水平、恢复膜电位和ATP产生,并在Seahorse实验中恢复氧耗率(OCR)。该救援效应在细胞系和原代患者细胞中均得到验证,确立了SETD8-RHOT1轴的线性功能关系。

图9. C-D)克隆形成照片、统计及生长曲线显示,RHOT1过表达完全逆转SETD8敲除导致的克隆数减少和增殖抑制,恢复至接近对照水平;F-H)流式和ATP测定显示,RHOT1过表达显著降低超氧化物产生、恢复膜电位并提升ATP水平,逆转SETD8缺失诱导的线粒体应激;I)Seahorse实时氧耗率曲线及统计显示,RHOT1过表达使基础OCR、最大OCR及备用呼吸容量均恢复正常,证实线粒体氧化磷酸化功能得到拯救。
小结:
文章讨论强调SETD8作为t(8;21) AML LSC关键表观调控因子的上下文特异性:其催化的H4K20me1在该亚型中主要发挥促进染色质开放和转录激活作用,尤其通过远端增强子调控RHOT1表达,建立组蛋白单甲基化与线粒体稳态的新联系。RHOT1缺失导致线粒体应激而非单纯能量不足,解释了SETD8抑制对LSC的选择性杀伤,同时对正常造血影响轻微。UNC0379的体内疗效及LSC频率下降为临床转化提供了强有力证据,提示SETD8抑制剂可作为克服t(8;21) AML复发的新策略。需进一步探索SETD8非组蛋白底物及其他间接调控通路,以全面阐明其在白血病中的多面作用。
- - - 推荐阅读 - - -

多组学项目文章 | Adv Sci:Ythdc1-p300-Klf5复合物介导的高尔基体功能障碍促进主动脉瘤进展
表观生物为此提供ATAC-seq、 HiChiP、 GRO-seq
2025-12-26

m7G项目文章 | IF 20.6 中大附一团队揭示METTL1介导m7G修饰通过CTSB促进类风湿关节炎滑膜侵袭的分子机制
该研究首次揭示类风湿关节炎患者滑膜中METTL1表达升高,通过介导CTSB(组织蛋白酶B)mRNA内部m7G甲基化修饰增强其翻译效率,进而促进滑膜成纤维样细胞迁移和侵袭能力,驱动关节破坏
2025-12-11

MeRIP-seq项目文章 | FTO驱动狼疮致病B细胞形成(IF 14.6)、胰腺癌疼痛抑郁共病表观新机制(IF 15.0)
我们精选两篇近期客户发表的高分文章,分别是从METTL14和FTO切入的,下面就看下这两篇文章都做了什么,发现什么:
2025-12-11